近日,广州市法学会公布关于开展疫情防控治理主题征文评审结果。伟德国际victor1946教师唐犀、张培田、周倩琳合著《国家及广东应对突发重大传染病疫情立法检视》文章荣获一等奖,王鹏老师与他人合著《谣言的法律规制——以新型冠状病毒防控为切入点》、林建群老师与他人合著《新冠肺炎疫情背景下保险公司赠送人身保险的法律分析》获得优秀奖。
此次征文活动面向广州地区各高校伟德国际victor1946(系)、研究机构、各学科研究会、研究基地、各区法学会开展,目的是为贯彻习近平总书记关于全面提高依法防控、依法治理能力,为疫情防控工作提供有力法治保障的重要指示精神和省委、市委决策部署,落实中国法学会《关于新型冠状病毒感染的肺炎疫情防控工作的通知》要求,围绕疫情引发的法律实务问题、当前实践中最迫切需要厘清、解决的热点难点问题进行对症分析,为行业一线及时提供法律理论和实务对策,对有务实价值的对策建议,将以专报形式报中央、省市党委政府。
伟德国际victor1946及时转发了主题征文通知,并鼓励教师参赛。尽管在疫情期间,伟德国际victor1946教师仍积极准备,提交了参赛论文。此次征文比赛共收到各高校及众多实务部门参评的168篇论文进行认真评审,最终确定获一等奖论文6篇、二等奖论文14篇、三等奖论文21篇、优秀奖论文26篇。伟德国际victor1946获得一篇1等奖,2篇优秀奖,在同类高校中取得了优异的成绩。
伟德国际victor1946将继续以此次大赛为契机,培养学术科研氛围,服务区域经济社会,弘扬社会主义法治精神,传播社会主义法治理念,为推进广州法治建设作出新的贡献。
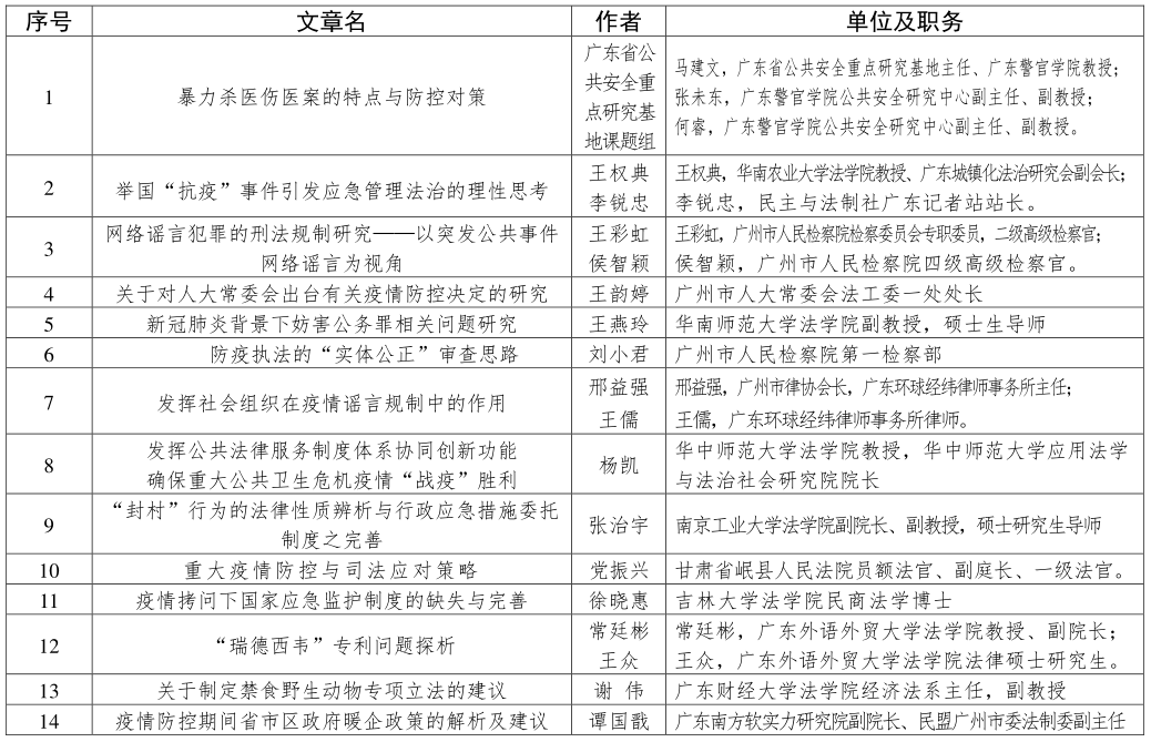
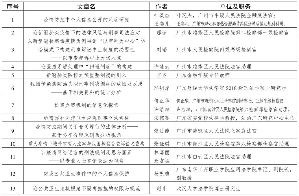
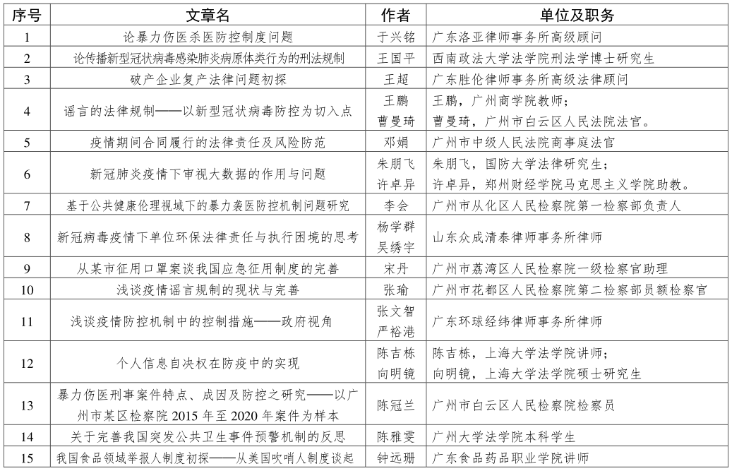
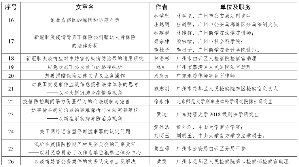
获奖名单:
一等奖
二等奖

三等奖
优秀奖